咱也是希望能尽力帮到各位魔域sf玩家,让大家在这游戏世界里能玩得畅快些。魔域sf是什么魔域sf,就是私人架设的魔域服务器的话。这东西啊和...
作为一位热爱玩游戏的魔域sf玩家,我深知这款游戏的魅力所在。今天,我将和大家分享我在魔域sf中的一些经验和心得。第一章:选择角色在游戏一...
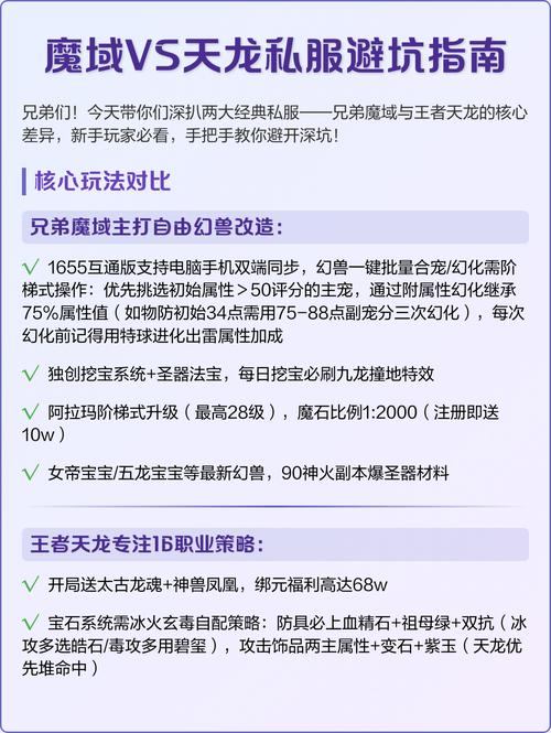
标题魔域sf与官方版本有何区别?玩法多样但更新灵活度低关键词魔域sf作者出名来源网络整理Tags魔域sf摘要很多玩魔域sf的兄弟可能会遇...
标题魔域sf职业、任务与组队攻略:打造顶级角色的3大秘诀关键词魔域sf作者出名来源网络整理Tags魔域sf摘要作为一位魔域sf的玩家,我...
标题魔域sf靠谱服挑选指南!如何助力玩家畅玩游戏?关键词魔域sf作者出名来源网络整理Tags魔域sf摘要咱就是想着帮广大魔域sf玩家,提...
标题魔域sf是什么情况?与官方有何不同?玩家体验如何?关键词魔域sf作者出名来源网络整理Tags魔域sf摘要咱就是想着能给各位魔域sf玩...
标题魔域sf下载门道多需谨慎,新服开服时间获取也有讲究关键词魔域sf作者出名来源网络整理Tags魔域sf摘要咱,就是想真心能给那些喜欢玩...
标题魔域sf玩家必看!前期角色选择与发展方向大揭秘?关键词魔域sf作者出名来源网络整理Tags魔域sf摘要各位魔域sf玩家朋友们希望我下...
咱这就是为了给玩魔域sf的玩家些有用帮助,来仔细讲讲这魔域sf里面的弯弯绕绕。咋说呢 ,魔域sf呢 ,其实就是魔域的私服版本、非官方发行...
标题魔域sf玩法多样,装备获取便利,稀有装备超厉害关键词魔域sf作者出名来源网络整理Tags魔域sf摘要咱,是真心想给各位魔域sf玩家提...
各位魔域sf的玩家朋友们咱都在这游戏世界里摸爬滚打,肯定会遇到各种各样的难题 。我呢也是和你们一样是一路过来的,就想着给大伙分享一些经验...
咱想着得给咱玩魔域 sf 的玩家一些实在帮助,毕竟大家玩这个游戏都想开开心心、顺顺利利,以下就是相关分享。魔域 sf 怎么下载呀要说这个...
标题魔域sf全方位指南:游戏背景、职业选择与特色玩法详细解读关键词魔域sf作者出名来源网络整理Tags魔域sf摘要作为一位魔域sf的玩家...
各位魔域sf玩家就是想写点东西给大伙一些帮助,讲讲这魔域sf里头各种情况,让大伙能多了解熟悉,玩得更得劲些。咱接着往下唠;魔域sf 哪里...
咱玩家玩游戏的时候,难免遇到各种难题。就像玩魔域 sf 这块儿,很多朋友总是一脸懵,不太清楚这到底咋回事、咋玩转。那今天我就凭着脑子里边...
标题玩魔域sf有啥风险?这些风险你得知道,关乎游戏体验关键词魔域sf作者出名来源网络整理Tags魔域sf摘要咱就是说,知道很多玩魔域sf...
标题家人们注意啦!魔域sf与官方版本差异大,这些要清楚关键词魔域sf作者出名来源网络整理Tags魔域sf摘要家人们,今天我来给大家聊一下...
标题魔域sf老玩家给新人的建议及注意事项,你知道多少?关键词魔域sf作者出名来源网络整理Tags魔域sf摘要这个...啊...关于魔域s...
咱就是想着好多玩魔域sf的玩家可能在这过程中碰到各种难题、困惑,我呢就来写这么一篇文章,给大家分享点有用的,算是给大伙一些帮助,希望大家...
标题玩魔域sf有哪些困惑?这里给你讲讲创建角色及注册账号要点关键词魔域sf作者出名来源网络整理Tags魔域sf摘要咱就是说很多玩魔域sf...
吉公网安备:44030602007802